În cazul fetiței răpite de la Caracal autoritățile își arată fața hidoasă după 30 de ani de haos al sistemului. Scandalul s-a polarizat ca întreaga societate. Stânga zice că vina este a STS-ului. Dreapta arată cu degetul spre Poliție. Imediat după scandal am publicat o radiografie a haosului din Ministerul de Interne. A venit astăzi rândul să facem dezvăluiri cutremurătoare despre cine a mâncat banii destinați localizării apelurilor la 112. În acest caz nu contează simpatiile politice. Cine a greșit trebuie să plătească.
Generalul telefoanelor
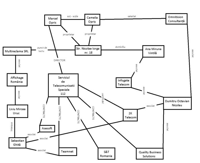
În 2001, Marcel Opriș era șeful biroului Prognoză din STS. Patru ani mai târziu era „uns” șef al instituției, poziție pe care a ocupat-o până în 2018. Considerat „omul lui Băsescu”, Opriș a primit de la acesta trei avansări.
Opriș a fost acuzat că a falsificat jocurile în favoarea protectorului său la alegerile prezidențiale din 2009. Aceiași poveste și la referendumul de suspendare a președintelui. În paralel au fost zvonuri despre milioanele care le acordă discreționar spre firme obscure.
Vă prezentăm adevărata încrengătură din jurul contractelor acordate de generalul Marcel Opriș.
Nicolae Iorga, nr. 18
În 2008 și 2010 generalul a făcut două greșeli care analizate acum pot să-i fie fatale. Declarația de avere depusă la Agenția Națională de Integritate cu numărul 6880/2008 a avut o scăpare. Opriș declara olograf că deține un apartament pe str. Nicolae Iorga, nr. 18 din București.
Scriem adresa în clar deoarece reprezintă cheia investigației noastre și este de interes public justificat. În declarația 1238/955/2010, Opriș menționează că același apartament îi aduce un venit de 4800 lei soției sale Camelia.
Apartamentul respectiv este într-o casă cu 4 apartamente situată în inima Bucureștiului, peste drum de Direcția Generală de Pașapoarte.
Ungurii din casa lui directorului STS
În 2001 o mutare aparent banală într-o firmă urmează să ne arate legătura dintre generalul Opriș și Sebastian Ghiță, beneficiarul multor contracte cu Serviciul de Telecomunicații Speciale. Multireclama SRL din Cluj își făcea un punct de lucru în București, pe str. Nicolae Iorga, nr. 18, ap. 1.
Firma era patronată de doi cetățeni maghiari Sopronyi Janos și Karolyi Laszlo alături de firma M Csoport Holding Vagyonkezelö tot din Ungaria.
Este greu de înțeles cum a continuat generalul să primească certificare ORNISS în condițiile în care relațiile cu cetățenii străini reprezintă una dintre chestiunile cele mai importante la verificări. Noi nu am reușit să descoperim mare lucru despre cei doi unguri care își făcuseră sediu în casa viitorului șef al STS.
Sebastian Ghiță intră pe turnantă
Multireclama SRL a ungurilor care își făcuseră punct de lucru acasă la Opriș a fost vândută către Affichage România. Această firmă este creditată de BRAT cu 23% din piața totală de panotaj din România. Patronul acestei firme este un anume Liviu Mircea Uruc.
Prahovean de origine, Uruc a fost angajat la televiziunea RTV a lui Sebastian Ghiță. De altfel Affichage România a beneficiat de sprijinul lui Victor Ponta și al PSD-ului prin prorogarea aplicării unor legi care ar fi făcut firmele de publicitate să piardă majoritatea spațiilor de panotaj.
Contractele Teamnet – Asesoft cu STS
Licitatia pentru extinderea Sistemului National Unic pentru Apeluri de Urgenta (SNUAU) gestionat de STS a fost atribuită în 2015 unui grup de firme controlat de Sebastian Ghiță. Teamnet Project Management Solutions, Teamnet International, Dedalus Teamnet si S&T Romania au încasat atunci 13 milioane de euro. Banii au fost plătiți pentru modernizarea sistemului numai în București și Ilfov.
La acel moment, DNA ancheta firmele lui Ghiță pentru un alt contract cu STS din 2010. Valoarea acelui contract era de 15,9 milioane de lei.
Asesoft a livrat STS echipamente de comunicaţii de date, servere şi sisteme de stocare în valoare de 9,9 milioane de lei, conform unui contract din septembrie 2009. Aceiași firmă a vândut STS şi o aplicaţie pentru întocmirea, centralizarea şi urmărirea bugetului de cheltuieli al instituției. Valoarea contractului a fost de 1,5 milioane de lei, conform unui actului semnat în iulie 2008.
Vintilă Ana Miruna – legătura cu alte contracte
În casa generalului din Piața Romană aparent locuia cine voia. Așa se face că la un moment dat avea acolo domiciliul Ana Miruna Vintilă. Tânăra născută în 1986 face legătura dintre Marcel Opriș și alt grup de interese care a făcut afaceri cu STS.
Fata a fost asociată în firma Infogate Telecom SRL cu Maria Daniela Pleșa și Dumitru Octavian Nicolau. Acesta din urmă controla firma deținând 62% din părțile sociale.
Marcel Opriș – Koveși – RDS
Firma avea o rețea de distribuție a internetului care a fost cumpărată de RCD RDS în 2008. Interesant este faptul că la Infogate Telecom a lucrat și Emil Florin Nemeș despre care presa a speculat că ar fi avut o relație cu șefa DNA, Laura Codruța Koveși.
Nemeș a lucrat apoi ca șef al departamentului de marketing de la RCS RDS. El a aparut in mai multe reclame la serviciul de telefonie mobila al companiei de telecomunicatii, interpretind rolul unui detinut.
Practic, firma deținută de locatara lui Marcel Opriș de la STS devenea parte a rețelei RCS RDS, iar soțul Mariei Pleșa, Niculae devenea vicepreședinte al companiei de telecomunicații.
Nicolau – cheia spre milioanele STS
Domiciliul Mirunei Ana Vintilă în casa generalului Opriș oferă o nouă dimenisune unei povești despre care presa a speculat în trecut. Dumitru Octavian Nicolau, asociat al Mirunei la Infogate Telecom este și patronul Omnivision Consultanță. La această firmă lucre chiar soția generalului STS, Camelia Opriș.
Dumitru Octavian Nicolau, este unic asociat și administrator al firmei Quality Business Solutions SRL. Firma a obținut, din 1 ianuarie 2006 (adică după numirea lui Opriș în funcția de director) până în prezent, nu mai puțin de 51 de contracte publice scoase la licitație de STS.
Atât de mare este legătura dintre Opriș și Nicolau încât soția generalului lucre la una dintre firmele afaceristului, iar o asociată a lui Nicolau stătea acasă la șeful Serviciului de Telecomunicații Speciale.
112 extins de prietenii lui Marcel Opriș
În primăvara lui 2015, Serviciul de Telecomunicaţii Speciale (STS) a atribuit un contract de 12,67 milioane de lei. Banii erau pentru pentru modernizarea structurii hardware şi software a Sistemului Naţional Unic pentru Apeluri de Urgenţă 112 din Bucureşi şi Ilfov.
Beneficiarii afacerii au fost S&T România, Quality Business Solutions, Teamnet International, Teamnet Solutions International reuniți într-un consorțiu, singurul ofertant care s-a înscris la licitație.
S&T Romania era condusă de Nicolau, iar Teamnet controlată de Ghiță. Practic, afaceriștii care în timp avuseseră treabă pe acasă pe la Opriș s-au ocupat de modernizarea localizării apelurilor la 112.
Sebastian Ghiță și Dumitru Nicoalu au făcut afaceri și împreună în mod direct. În perioade diferite cei doi au fost asociați ai firmei 2k Telecom SRL. Nicolau a mai avut afaceri și cu Tiberiu Urdăreanu și Nicolae Badea alți abonați ai fondurilor publice de la STS.
